Displaying reports 421-440 of 85514.Go to page Start 18 19 20 21 22 23 24 25 26 End
Reports until 21:16, Monday 20 October 2025
H1 General (SQZ)
ryan.short@LIGO.ORG - posted 21:16, Monday 20 October 2025 (87594)
H1 Out of Observing for SQZ Troubleshooting

I dropped H1 out of observing at 02:29 UTC so Sheila and I could try and touch up squeezing to hopefully improve the inspiral range.

We started by scanning the OPO temperature, but to try and stop the filter cavity from unlocking as it had been earlier today, lowered the scan amplitude on line 857 of the SQZ_OPO_LR Guardian from 0.015 to 0.007 and loaded the Guardian. Still, with just a couple seconds left in the scan, the filter cavity unlocked. The temperature didn't look like it needed changing though from the scan we did get, so we set it back to its previous setpoint. Then, we ran a SQZ angle scan with SQZ_MANAGER (after taking SQZ_ANG_ADJUST to 'IDLE') and decided an angle of about 165deg looked good, so we updated the angle servo setpoint on line 53 of sqzparams.py from 0 to -1 and loaded the SQZ_ANG_ADJUST Guardian. We set SQZ_MANAGER to do an alignment scan next, but forgot that the 'SCAN_ALIGNMENT_FDS' state does another angle scan to start. Since that scan ended with the angle in a quite different place that looked worse to us, we just put the angle back to 165 before the alignment scan started. After that, DARM high frequency BLRMs and inspiral range looked slightly better, so H1 resumed observing at 03:09 UTC.

H1 SUS (SUS)
edgard.bonilla@LIGO.ORG - posted 18:37, Monday 20 October 2025 (87593)
PR3 L/P OSEM estimator fits

Follow up to Oli's measurements on [LHO: 87362].

We fit the eight (yes, eight!) transfer functions needed for a full L-P M1 OSEM estimator for PR3. The measurements for PR3 were remarkably clean, so it was pretty close to just automated. I spent a lot of time cleaning up Ivey's code so it hopefully can be scaled up to other suspensions more easily.

The relevant fits are shown in the attached .pdf They are suspoint {L,P} to M1 {L,P} (4 fits), and M1 drive {L,P} to M1 {L,P} (4 fits). The estimator's control stability only depends on the M1 drive models, which are fit surprisingly well.

I will note that the L-P plant for PR3 is remarkably reciprocal, and I actually expect to see good performance of the estimators when we try them.

The fits were committed to the sus svn together with a script to install them under revision 12734.

The files live in (svnRoot)/sus/trunk/HLTS/Common/FilterDesign/Estimator/ and are named:

make_PR3_estimator_LP.m
fits_H1PR3_LP-2025-10-07.mat

_______________

These are the .zpk for the fits:

SUSPOINT TO M1
 
Suspoint L to M1 L fit
zpk([0,0,-0.223-4.338i,-0.223+4.338i,-0.04-7.231i,-0.04+7.231i,-0.122-15.233i,-0.122+15.233i],[-0.07-4.099i,-0.07+4.099i,-0.111-4.714i,-0.111+4.714i,-0.11-9.997i,-0.11+9.997i,-0.234-18.094i,-0.234+18.094i],-0.001)
 
Suspoint L to M1 P fit
zpk([0,0,0.954-6.919i,0.954+6.919i,-0.925-7.247i,-0.925+7.247i,-0.03-17.396i,-0.03+17.396i,-0.026-20.357i,-0.026+20.357i],[-0.083-4.115i,-0.083+4.115i,-0.09-4.669i,-0.09+4.669i,-0.107-9.984i,-0.107+9.984i,-0.288-13.181i,-0.288+13.181i,-0.275-18.054i,-0.275+18.054i,-0.084-22.109i,-0.084+22.109i],0.373)
 
Suspoint P to M1 L fit
zpk([0,0,-0.204-4.277i,-0.204+4.277i,-0.081-9.662i,-0.081+9.662i,0.016-17.983i,0.016+17.983i],[-0.044-4.018i,-0.044+4.018i,-0.102-4.661i,-0.102+4.661i,-0.028-9.938i,-0.028+9.938i,-0.018-18.044i,-0.018+18.044i],0)
 
Suspoint P to M1 P fit
zpk([0,0,-0.02-4.046i,-0.02+4.046i,-0.005-4.779i,-0.005+4.779i,0.017-5.716i,0.017+5.716i,0.003-9.719i,0.003+9.719i,-0.175-9.79i,-0.175+9.79i,0.075-13.176i,0.075+13.176i,0.001-22.098i,0.001+22.098i],[-0.01-4.018i,-0.01+4.018i,-0.06-4.157i,-0.06+4.157i,-0.06-4.653i,-0.06+4.653i,-0.007-4.797i,-0.007+4.797i,0-9.765i,0+9.765i,-0.017-9.957i,-0.017+9.957i,-0.036-13.12i,-0.036+13.12i,-0.019-22.115i,-0.019+22.115i],-0.001)
 
 
M1 DRIVE TO M1
 
M1 drive L to M1 L fit
zpk([-0.137-4.329i,-0.137+4.329i,-0.017-5.169i,-0.017+5.169i,-0.037-12.394i,-0.037+12.394i],[-0.098-4.128i,-0.098+4.128i,-0.09-4.66i,-0.09+4.66i,-0.103-9.985i,-0.103+9.985i,-0.245-18.089i,-0.245+18.089i],0.142)
 
M1 drive L to M1 P fit
zpk([1.391-5.654i,1.391+5.654i,-1.723-6.019i,-1.723+6.019i,-9,12.605,0.233-16.247i,0.233+16.247i,-0.042-19.777i,-0.042+19.777i],[-0.093-4.125i,-0.093+4.125i,-0.088-4.646i,-0.088+4.646i,-0.102-9.984i,-0.102+9.984i,-0.292-13.17i,-0.292+13.17i,-0.264-18.072i,-0.264+18.072i,-0.085-22.117i,-0.085+22.117i],0.119)
 
M1 drive P to M1 L fit
zpk([1.425-5.579i,1.425+5.579i,-1.619-6.117i,-1.619+6.117i,-9.724,13.511,0.26-16.388i,0.26+16.388i,-0.122-19.664i,-0.122+19.664i],[-0.092-4.129i,-0.092+4.129i,-0.097-4.664i,-0.097+4.664i,-0.081-9.967i,-0.081+9.967i,-0.298-13.165i,-0.298+13.165i,-0.27-18.058i,-0.27+18.058i,-0.08-22.14i,-0.08+22.14i],0.115)
 
M1 drive P to M1 P fit
zpk([-0.068-4.408i,-0.068+4.408i,-0.012-5.489i,-0.012+5.489i,-0.108-10.011i,-0.108+10.011i,-0.023-21.169i,-0.023+21.169i],[-0.089-4.125i,-0.089+4.125i,-0.079-4.666i,-0.079+4.666i,-0.104-9.96i,-0.104+9.96i,-0.29-13.181i,-0.29+13.181i,-0.084-22.141i,-0.084+22.141i],82.922)
 
 

Non-image files attached to this report
H1 SUS (SQZ)
oli.patane@LIGO.ORG - posted 18:02, Monday 20 October 2025 (87591)
(More) SQZ Filter Cavity ASC Results from Satellite Amplifier Swap

This is basically a continuation of 86624. Sheila gave Jeff a few more channels to look at regarding the SQZ ASC comparison before and after the satamp swap. The channels I looked at were H1:ASC-AS_{A,B}_RF42_{PIT,YAW}_OUT_DQ.

I looked around and found the best times for before and after the swap, but it is possible there are better times, and the secondary microseism was changing a lot over that period of time, so the lower frequencies are all over the place.

The results I got honestly seem a bit too good of an improvement (comparing them to the amount of improvement we saw in 86624).

Comparison Times
Before swap: 
- 2025-08-02 01:44 UTC; 0.01 BW, 46 averages (PINK) OR
- 2025-08-02 09:23 UTC; 0.01 BW, 46 averages (RED)
After swap: 
- 2025-08-07 07:21 UTC; 0.01 BW, 46 averages (GREEN)
- 2025-08-09 12:52 UTC; 0.01 BW, 46 averages (BLUE)

Comparison Results
Pitch
ASC-AS_A_RF42_PIT_OUT_DQ
ASC-AS_B_RF42_PIT_OUT_DQ
Yaw
ASC-AS_A_RF42_YAW_OUT_DQ
ASC-AS_B_RF42_YAW_OUT_DQ

There does seem to be a decent decrease in noise between 0.8 and 4 Hz for all four ASC dofs, but again, it could just be that the before times aren't as good as they could be. The increase in noise below 0.5 Hz (especially in the green traces) is due to the increase in secondary microseism that I mentioned  in 86207.

Images attached to this report
LHO General
ibrahim.abouelfettouh@LIGO.ORG - posted 16:34, Monday 20 October 2025 (87590)
OPS Day Shift Summary

TITLE: 10/20 Day Shift: 1430-2330 UTC (0730-1630 PST), all times posted in UTC
STATE of H1: Observing at 151Mpc
INCOMING OPERATOR: Ryan S
SHIFT SUMMARY:

IFO is in NLN and OBSERVING

The day started and we were locked until planned commissioning from 8:30AM PT to 11:30 AM PT. Commissioning was somewhat light.

15:34 UTC - No SQZ Time Start, Start of COMMISSIONING

16: 04 UTC - No SQZ Time End (30 mins)

16:09 UTC - Matt ran ISS Injections (unfinished)

16:35 UTC - Lockloss (alog 87578)

16:51 UTC - Initial Alignment after bad flashes

During Reacquisition: TJ updated INP1_P and CSOFT_ P Gains from -1 to -2 and 25 to 30 respectively, which should avoid ringup locklosses. (alog 87582)

During Reacquisition: TJ switched the LASER_PWR node input to use the IM4 TRANS signal (post PSL). (alog 87581) - this will result in kappa C being off by 2-3% until we update gains, which is planned for tomorrow.

18:09 UTC - NLN Reacquired
18:10 UTC - Oli Estimator commissioning

18:31 UTC - Back to OBSERVING, End of COMMISSIONING

Start of SQZ Issues (total time out of OBSERVING 1hr 15 mins)

18:59 UTC - Dropped out of OBSERVING to optimize SQZ (range was 145 and not usual 151). This caused a lot of issues due to FC unlocking due to opo temp guardian seemingly causing FC to drop out, requiring me to trend and reset FC1, FC2 and ZM3 P and Y. (alog 87587)

19:39 UTC - Back to OBSERVING to see if changes were fixed - they weren’t - range was now ~143. 

19:42 UTC - Back to COMMISSIONING. Assuming that the FC locking issues were fixed, now I could optimize angle and opo (in that order). 

19:47 UTC - Back to OBSERVING. I had run the SQZ_ANG_ADJUST and it worked but didn’t improve range. If anything, the range dipped to 139 now… Maybe this was a thermalizing thing and I was getting ahead of myself. So I waited the remaining 30 mins until we thermalized fully.

20:17 UTC - Back to COMMISSIONING. Then, I ran the SCAN_OPO_TEMP guardian but once again, it unlocked the FC and the values got reset and had to be adjusted by hand. This is where I realized that the OPO_TEMP unlocking the FC might be unrelated and that I may have to adjust the OPO_TEMP manually. (went back to observing accidentally for a minute or two)

Back to OBSERVING for rest of Shift

21:08 UTC - Back to OBSERVING for final time. After relocking SQZ by trending back values for FC2, FC1 and ZM3, was able to bring them back to normal. Range is now around 144, which means technically nothing worked. However, I think any further attempts to play with the opo temp may risk FC lockloss and more time out of OBSERVING. As such, we should just optimize what we can tomorrow/pick an opportunistic time for leaving OBSERVING.

LOG:

Start Time System Name Location Lazer_Haz Task Time End
14:45 FAC Randy X-arm Beam Tube N Caulking holes 21:58
14:45 FAC Nellie Optics Lab N Technical Cleaning 14:54
15:49 FAC Nellie MY N Technical Cleaning 16:25
16:24 FAC Nellie MX N Technical Cleaning 17:07
16:29 FAC Tyler BT Enclosure Overpass N Tape off splaying area 16:43
16:33 EE Fil MY N Part pickup 17:08
20:16 ISS Rahul, Keita Optics Lab Local ISS Array 22:31
21:14 VAC Janos, Journalist Overpass N Tour 22:14
22:58 Tour Matt +1 Vac Prep Lab N Show and tell 00:58
23:05 ISS Rahul, Keita Optics Lab N ISS Array 00:05
H1 PSL
ryan.short@LIGO.ORG - posted 16:15, Monday 20 October 2025 (87589)
PSL 10-Day Trends

FAMIS 31108

PMC REFL has been on the rise and seems correlated with a drop in ISS diffracted power. No large change in PMC TRANS, though. Other than that, no major events in the past week.

Images attached to this report
LHO General
ryan.short@LIGO.ORG - posted 16:13, Monday 20 October 2025 (87588)
Ops Eve Shift Start

TITLE: 10/20 Eve Shift: 2330-0500 UTC (1630-2200 PST), all times posted in UTC
STATE of H1: Observing at 150Mpc
OUTGOING OPERATOR: Ibrahim
CURRENT ENVIRONMENT:
    SEI_ENV state: CALM
    Wind: 18mph Gusts, 13mph 3min avg
    Primary useism: 0.05 μm/s
    Secondary useism: 0.37 μm/s 
QUICK SUMMARY: H1 has been locked for 5 hours. Environment isn't as bad as it was yesterday, but range is a bit low.

H1 SQZ (GRD, SQZ)
ibrahim.abouelfettouh@LIGO.ORG - posted 14:39, Monday 20 October 2025 (87587)
OPO Temp Scan (GRD) Unlocking SQZ FC?

SQZ has been acting up today. It seems like the high frequency squeezing is bad, and our range is only 140MPc.

The first try per the wiki is to change the sqz angle, which was done but did not improve the squeezing. Next, I went for the temperature. However, upon running the SQZ_OPO temp scanning guardian, the FC unlocked and wouldn't relock.

I reset the values again for ZM3, FC1 and FC2 P and Y and got pack to observing but still with terrible range. Then, assuming that the FC unlock was a fluke or that it was related to the bad squeezing, I ran the opo scan guardian again. Same thing happened and I had to reset the values again.

Technically, the opo temperature has not actually been changed. If LLO drops out, I will attempt to go to commissioning to adjust manually.

H1 PEM (Lockloss)
ibrahim.abouelfettouh@LIGO.ORG - posted 14:33, Monday 20 October 2025 (87586)
FCES VEA Space Temperature Changing Due to Earthquake?

In investigating FC2 temperature trends to try and optimize SQZ, I ran into an oddity with FC2 OSEMs that was also seen by the FCES VEA Temps. Running through potential causes with TJ, we ruled that this was not a cause of H1 being unlocked since the other times H1 is unlocked don't have nearly as much noise in FC2.

There was a 7.6 EQ at this time, which explains the FC shaking and the lockloss. Why would the Temp_DEGF plots see a change too? Screenshot attached - the EQ arrives at T2 but it seems like the ripples in space temp are seen in T1.

Images attached to this report
H1 SUS (SUS)
ryan.crouch@LIGO.ORG - posted 14:22, Monday 20 October 2025 (87585)
Strange violin ringup

We saw a strange violin ringup that was first seen in the DCPD windows and by the 500 Hz line growing, we found that ETMX 1, and 6 were ringing up. They're both at 511 Hz, as they were "anti-damping" the DCPDs were growing untill GRD finally turned them off. The monitors weren't showing much of an increase but the outputs were clearly diverging. Once the damping was turned off, the monitors grew. The damping and monitor filters for EX 1 & 6 are both 4th order.

Images attached to this report
H1 ISC (PSL)
keita.kawabe@LIGO.ORG - posted 12:05, Monday 20 October 2025 (87533)
One of the PDs for the ISS array installation spare was swapped due to large noise (Rahul, Jennie, Keita)

Summary:

As "the last test before installation" I compared the dark noise level for all 8 PDs. Unfortunately the first PD in our own convention (top left when seen from the back, see this picture for PD number convention in the lab though it's probably different in the chamber) showed much larger noise level than all the others. See the first attachment left. (In this plot, PD 5 and 6 look noisier too, but this was found to be the preamp channels themselves.)

I swapped the entire PD assembly module (D1300130) for the noisy PD with the unit pulled from an incomplete spare ISS array assy originally removed from LLO HAM2 (S1202966) and measured the noise again. I also connected PD5 and 6 to the preamp channels for PD7 and 8 to remeasure the noise. Now no PD shows extra noise, see the right panel of the first attachment.

Note: Even though the plot title says "dark noise", the measurement is limited by the preamp noise and SR785 input noise (black trace). But this at least tells us that no PD is extra noisy. FYI the shot noise level for 10mA current is ~5.7e-11A/sqrtHz.

I checked the grounding of new PD1 unit (after temporarily disconnecting the SMP cables) and no shortcircuit was found.

I roughly aligned the newly installed PD1 but haven't done finer adjustment yet.

After PD1 position is finely adjusted, we'll have to repeat the jitter coupling measurement. 

Measurement Details:

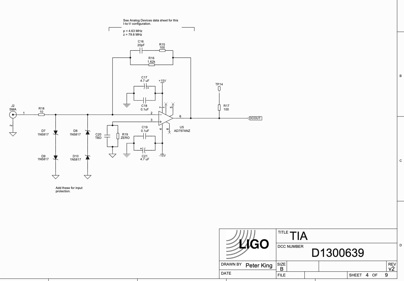
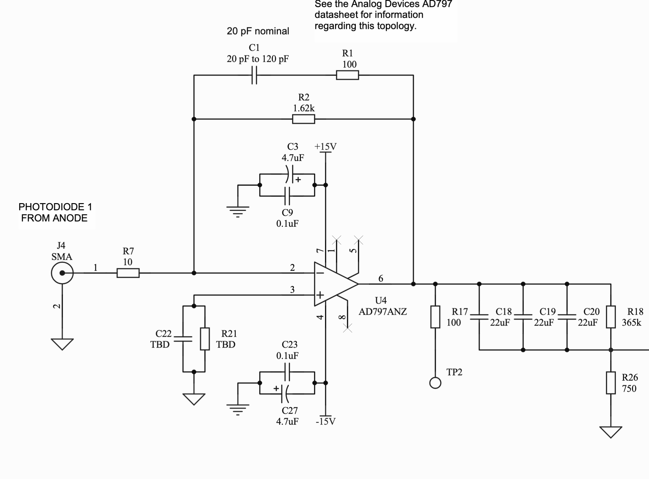
All 8PDs were originally connected to two obsolete 4-channel transimpedance amplifier chassis (D1300639-v1) because they were available while spares for the latest ones (D1600193) weren't found. In this alog the channels of the first unit (S1301390) CH1-CH4 and those of the second unit (S1301386) CH5-CH8.

The output of the transimpedance stage (TP2 in the 2nd screen shot) was connected to SR785, 2 channels at a time. (Just for comparison, the 3rd screen shot is the transimpedance stage for the latest one (D1600193) which is pretty similar to the obsolete one except for the opamp (0.9nV/sqrtHz AD797 in the obsolete one VS 2.2nV/sqrtHz@1k TLE2027).)   I didn't use the whitening output as some of the channels of D1300639 weren't working (the output was railing).

Before swapping PD1, to make absolutely sure that the problem is PD not the preamp/SR785, I swapped the SMP-SMA cables for PD1 with those for PD2 at the back of the PD modules (i.e. PD1 goes to CH2 and PD2 to CH1) and the noise followed the PD.

The 4th attachment shows the noise level of the measurement. Red and blue traces were obtained by disconnecting two SMP-SMC cables from the preamp of CH1 and CH5.

CH1, 2, 3, 4, 7 and 8 were quite similar to each other, and CH6 was similar to CH5. In the end I had to swap cables for PD5 and PD6 to use CH7 and CH8.

"Preamp noise model" comprises the Johnson noise of 1.62k transimpedance, input voltage noise and input current noise of AD797 combined. I used typical 1kHz numbers here for AD797. The zero and the pole in the first stage are much higher than the measurement band here. Johnson noise of 10 Ohm (R7 in the second screenshot) in series with the PD won't matter in this measurement as well as when the PD is connected assuming that PD is a current source.

Other details:

The preamps are clearly labeled as D1300639-V2 (5th attachment), but the e-traveler for these boards (S1301390 and S1301386) say they're V1, and the actual board pattern (e.g. the first channel TIA opamp is U4, the transimpedance itself if R2 and the output of TIA opamp is connected to TP2 via R17, see the 7th screen shot) agrees with V1 (2nd screen shot) but not with V2 (6th screenshot).

I put "This is V1 not V2" label on both of the board. I also put "CH1 and CH2 noisy" label on S1301386.

Images attached to this report
H1 ISC (CAL, OpsInfo)
thomas.shaffer@LIGO.ORG - posted 11:09, Monday 20 October 2025 (87581)
LASER_PWR node input channel changed

Last week, Sheila recommeded that we switch the LASER_PWR guardian node to use the IM4 trans power channel to do the power scaling for the IMC (alog87545). After speaking with her today, we decided to make this change, but wait on the associated ASC/LSC gain changes. So, our kappa c will be off by 2 or 3 % until we update these gains. The plan would be to updated them tomorrow during maintenance recovery.

H1 ISC (OpsInfo)
thomas.shaffer@LIGO.ORG - posted 10:57, Monday 20 October 2025 - last comment - 11:17, Monday 20 October 2025(87582)
CSOFT P and INP P gains changed to help avoid 1Hz ringup

Following the success of Ryan Short's lock with these new gains (alog87573), we updated lscparams.py with CSOFT P = 30 and INP P = -2.

We reloaded all nodes that use lscparams.py, and checked Dave's GRD CFC screen to see the affected nodes. 

Comments related to this report
thomas.shaffer@LIGO.ORG - 11:17, Monday 20 October 2025 (87584)

INP P gain accepted in SDF. CSOFT doesn't look to be monitored.

Images attached to this comment
LHO VE
david.barker@LIGO.ORG - posted 10:30, Monday 20 October 2025 (87579)
Mon CP1 Fill

Mon Oct 20 10:09:15 2025 INFO: Fill completed in 9min 11secs

 

Images attached to this report
H1 General (Lockloss)
ibrahim.abouelfettouh@LIGO.ORG - posted 09:49, Monday 20 October 2025 (87578)
Lockloss 16:35

Lockloss after 16 hrs locked. Looks to be microseism caused.

LHO General
ibrahim.abouelfettouh@LIGO.ORG - posted 07:44, Monday 20 October 2025 (87576)
OPS Day Shift Start

TITLE: 10/20 Day Shift: 1430-2330 UTC (0730-1630 PST), all times posted in UTC
STATE of H1: Observing at 150Mpc
OUTGOING OPERATOR: Tony
CURRENT ENVIRONMENT:
    SEI_ENV state: USEISM
    Wind: 4mph Gusts, 3mph 3min avg
    Primary useism: 0.04 μm/s
    Secondary useism: 0.45 μm/s 
QUICK SUMMARY:

IFO is in NLN and OBSERVING as of 00:58 UTC (14 hours)

After wind finally calmed down last night, IFO was able to lock and is still locked!

Plan for today is commissioning from 8:30 to 11:30 AM PT.

LHO General
ryan.short@LIGO.ORG - posted 22:00, Sunday 19 October 2025 (87575)
Ops Eve Shift Summary

TITLE: 10/20 Eve Shift: 2330-0500 UTC (1630-2200 PST), all times posted in UTC
STATE of H1: Observing at 152Mpc
INCOMING OPERATOR: Tony
SHIFT SUMMARY: After H1 relocked at the start of my shift, I dealt with a brief ASC issue, then started observing. Been a quiet evening otherwise and the range has steadily been coming up over the past few hours. H1 has now been locked for 4.5 hours.
LOG:

H1 General
ibrahim.abouelfettouh@LIGO.ORG - posted 03:50, Thursday 16 October 2025 - last comment - 08:47, Monday 20 October 2025(87503)
OPS OWL Shift: DRMI Lock Issues

Got called at 3:30AM due to DRMI lock unable to lock. Flashes seem bad since the earthquake and there hasn't been an initial alignment for some reason. Set IFO to initially align then turned the manager back on.

Comments related to this report
thomas.shaffer@LIGO.ORG - 08:47, Monday 20 October 2025 (87577)

Looking further into this, it did run initial alignment before it called Ibrahim, but there were two DRMI lock losses and one regular lock loss before it called. Looks like there was a large nearby earthquake that caused the lock loss and also perhaps didn't help the initial alignment, causing Ibrahim to have to run a second one. I'll need to look further into that.

Images attached to this comment
H1 DetChar (DetChar)
joan-rene.merou@LIGO.ORG - posted 13:51, Friday 10 October 2025 - last comment - 13:16, Wednesday 22 October 2025(87414)
Witness channels of the set of near-30Hz and near-100Hz combs at LHO
[Joan-Rene Merou, Alicia Calafat, Anamaria Effler, Sheila Dwyer, Robert Schofield, Jenne Driggers]

We have looked at the near-30 Hz and near-100 Hz combs (Detchar issue 340) in all of LHO Fscan channels (Full 148 channels list can be found in O4_H1_Fscan_ch_info.yml) to find witnesses and also channels where the amplitude and coherence change at the same dates as DARM.

The list of combs is the following one:

spacing (Hz) offset (Hz)
29.96951388880
99.9984548612570.02888889
99.998456790
99.9984629.9694
99.998472222589.90847222
99.998650
99.9984510.08992
29.96952520.17208
29.9695211589.9007589
29.96951374760.22840625
As reported by Xuanye Fan in Detchar issue 296, "it can be determined that the high-order harmonics disappeared on April 8, 2024, and reappeared on July 7, 2024". Hence, we have compared coherence with DARM in all the channels and the difference between July 1st and July 7th 2024. Following the findings by Xuanye, we have redone the comb time-evolution plots for all of these combs in order to check for dates where their amplitude changed. As can be seen in the plots below, there are two clear dates where changes in the behavior of the combs took place, April ~4th 2024 and July ~7th 2024. The attached plots to this post are similar to the ones generated by Fscan using FscanFineToothPlot plots, however, they have two differences: They use data from the non-normalized spectras instead of from the time average plots. Additionally, they compute the relative harmonic amplitude with respect to the median of the surrounding 1 Hz spectrogram. The attached plots confirm that there is a significant change in comb amplitude between April 4th and July 7th 2024. One clear example is shown here: Comb 99.9985 Hz Offset 29.9694 Hz amplitude evolution in O4 in DARM We list here the channels that do show most of these Combs. These same channels do show changes in coherence between July 1st and July 7th 2024, but do not show changes in the amplitude of the combs. - H1_IMC-F_OUT_DQ - H1_LSC-MCL_IN1_DQ - H1_LSC-MICH_IN1_DQ - H1_LSC-SRCL_IN1_DQ - H1_PEM-CS_MAG_EBAY_LSCRACK_X_DQ - H1_PEM-CS_MAG_EBAY_LSCRACK_Y_DQ - H1_PEM-CS_MAG_EBAY_LSCRACK_Z_DQ - H1_PEM-CS_MAG_LVEA_INPUTOPTICS_X_DQ - H1_PEM-CS_MAG_LVEA_INPUTOPTICS_Y_DQ - H1_PEM-CS_MAG_LVEA_INPUTOPTICS_Z_DQ In most channels, the comb amplitude tends to get quite low after ~1500 Hz. The following sets of channels show differences between X, Y and Z: - H1_PEM-CS_MAG_EBAY_SUSRACK_X_DQ (Higher amplitudes and towards higher frequencies) - H1_PEM-CS_MAG_EBAY_SUSRACK_Y_DQ (Lower comb amplitudes) - H1_PEM-CS_MAG_EBAY_SUSRACK_Y_DQ (Lower comb amplitudes) Regarding CS_MAG_LVEA_OUTPUTOPTICS, these combs can be seen best in X, weaker in Y and almost non-existent in Z. (In CS_MAG_LVEA_INPUTOPTICS they look roughly the same height) - H1_PEM-CS_MAG_LVEA_OUTPUTOPTICS_X_DQ (Strongest) - H1_PEM-CS_MAG_LVEA_OUTPUTOPTICS_Y_DQ (Weaker lines) - H1_PEM-CS_MAG_LVEA_OUTPUTOPTICS_Z_DQ (Almost no lines) Same behavior at: - H1_PEM-CS_MAG_LVEA_VERTEX_X_DQ (Strongest lines) - H1_PEM-CS_MAG_LVEA_VERTEX_Y_DQ (Weaker lines) - H1_PEM-CS_MAG_LVEA_VERTEX_Z_DQ (Almost no lines) We can see that these combs mostly appear in the corner station. The combs do not appear in neither EX nor EY channels. However, comb 99.99865 Hz offset 0.000 appears in many EX, EY channels and does become more coherent after July 7th. However, it is very close to 100 Hz so it may be influenced by other round-number combs (?)
Images attached to this report
Comments related to this report
joan-rene.merou@LIGO.ORG - 11:04, Monday 20 October 2025 (87583)
Looking at the 52 additional channels listed in LHO ADC channels list, we have found the following information:

The combs appear in the following channels with high peaks and high coherence:
- H1:PEM-CS_ADC_5_18_2K_OUT_DQ 
- H1:PEM-CS_ADC_5_21_2K_OUT_DQ
- H1:PEM-CS_ADC_5_26_2K_OUT_DQ ! All combs appear here and with high peaks

Some combs appear in the following channels with low peaks and low coherence:
- H1:PEM-CS_ADC_5_22_2K_OUT_DQ
- H1:PEM-CS_ADC_5_23_2K_OUT_DQ
- H1:PEM-CS_ADC_5_24_2K_OUT_DQ

The following channels do not show the peaks but show an increase in coherence from July 1st to July 7th 2024:
- H1:PEM-CS_ADC_5_25_2K_OUT_DQ
- H1:PEM-CS_ADC_5_27_2K_OUT_DQ
- H1:PEM-CS_ADC_5_30_2K_OUT_DQ
 
Only the 99.99 Hz offset 0 combs appear in the following channels:
- H1:PEM-CS_ADC_4_27_2K_OUT_DQ
- H1:PEM-CS_ADC_4_28_2K_OUT_DQ
- H1:PEM-CS_ADC_5_19_2K_OUT_DQ
- H1:PEM-CS_ADC_5_20_2K_OUT_DQ
- H1:PEM-CS_ADC_5_31_2K_OUT_DQ

In the arms, the following channels show coherence with only the 99.99 Hz offset 0 combs:
- H1:PEM-EX_ADC_0_09_OUT_DQ
- H1:PEM-EX_ADC_0_13_OUT_DQ
- H1:PEM-EY_ADC_0_11_OUT_DQ
- H1:PEM-EY_ADC_0_12_OUT_DQ
- H1:PEM-EY_ADC_0_13_OUT_DQ
- H1:PEM-EY_ADC_0_14_OUT_DQ

The following channels show the unexpected behavior of showing the 99.99 Hz peak in July 1st with coherence, but it disappears on July 7th:
- H1:PEM-EX_ADC_0_12_OUT_DQ

In summary, after investigating the Fscan channel list and the additional channels. The ones that seem more promising as showing most of the lines with high coherence and high amplitude peaks are:

- H1:PEM-CS_ADC_5_18_2K_OUT_DQ 
- H1:PEM-CS_ADC_5_21_2K_OUT_DQ 
- H1:PEM-CS_ADC_5_26_2K_OUT_DQ 
- H1:IMC-F_OUT_DQ 
- H1:LSC-MCL_IN1_DQ 
- H1:LSC-MICH_IN1_DQ 
- H1:PEM-CS_MAG_EBAY_LSCRACK_X_DQ 
- H1:PEM-CS_MAG_EBAY_LSCRACK_Y_DQ
- H1:PEM-CS_MAG_EBAY_LSCRACK_Z_DQ
- H1:PEM-CS_MAG_LVEA_INPUTOPTICS_X_DQ
- H1:PEM-CS_MAG_LVEA_INPUTOPTICS_Y_DQ
- H1:PEM-CS_MAG_LVEA_INPUTOPTICS_Z_DQ
- H1:PEM-CS_MAG_EBAY_SUSRACK_X_DQ
- H1:PEM-CS_MAG_LVEA_OUTPUTOPTICS_X_DQ

Of these, channel H1:PEM-CS_ADC_5_26_2K_OUT_DQ appears to be the one with the highest amplitudes. The following figure illustrates its ASD and Coherence with DARM on the date of July 7, 2024, showing the peaks for the harmonics of the combs in this study. As can be seen in the ASD, the highest peaks are those in the list of the near-30 and near-100 Hz plots. The only peaks higher than these are the power mains at powers of 60 Hz. This channel shows all the combs listed. Most of these combs also show very high coherence with DARM.

H1:PEM-CS_ADC_5_26_2K_OUT_DQ
Images attached to this comment
joan-rene.merou@LIGO.ORG - 13:16, Wednesday 22 October 2025 (87652)
After determining in which channels the peaks appear present, we have studied the coincidence of changes in the comb heights versus the bias in the H1:SUS-ITMY_L3_ESDAMON_DC_OUT16.

The following figure shows the coincidences between the changes in the relative amplitude of the first harmonic of each comb (sort of SNR) in DARM and the mean counts in H1:SUS-ITMY_L3_ESDAMON_DC_OUT16 across time. It can be seen that previously to May 2nd, the channel count was set to 60. Once it changed to around -223 after that date, the SNR of the peaks overall increased in a sudden way. Afterwards in June 13th when the count was reduced to 0, most peaks got a much lower SNR at the same time.

Images attached to this comment
Non-image files attached to this comment
H1 SQZ (SUS)
oli.patane@LIGO.ORG - posted 14:08, Thursday 28 August 2025 - last comment - 18:03, Monday 20 October 2025(86624)
SQZ Filter Cavity LSC/ASC Improvement from Satellite Amplifier Swap

The satellite amplifiers for FC1 and FC2 were swapped out on August 5, 2025 (86207). I checked the filter cavity LSC and ASC signals to see if we can see improvement in the noise before vs after the swap.

For the LSC signals, I looked at H1:SQZ-FC_LSC_DOF2_OUT_DQ, since that is the LSC channel that is on when we are fully locked. 
For the ASC signals, I looked at H1:SQZ-FC_ASC_CAV_{POS,ANG}_{P,Y}_OUT_DQ, since those are the ASC signals inside the filter cavity.

Even just looking at the ndscope of the average noise levels of these channels before and after the satamp swap (swap at t=0), all the ASC channels seem to drop a bit in noise after the swap. It's hard to tell anything from the LSC DOF2 channel.

For comparing spectra, I looked in the range of a few days before and a few days after the swap and found before and after periods of 50 minutes each where the ASC noise looked to be at its lowest. These times and their measurement settings were:
Before: 2025-08-05 03:00 UTC; 0.01 BW, 46 averages (BLUE)
    - Bonus Before for SQZ-FC_LSC_DOF2_OUT_DQ: 2025-08-02 09:23 UTC; 0.01 BW, 46 averages (GREEN)
After: 2025-08-09 12:52 UTC; 0.01 BW, 46 averages (RED)
I also tried out a couple other before times, trying to get the absolute lowest noise before the satellite amplifier swaps, but this before time had the lowest noise that I could find. The bonus Before time for LSC DOF2 is because I was able to find a time where the noise below 0.6 Hz was decently lower than the noise from the default Before time.

Comparison results
ASC
Pitch
SQZ-ASC_CAV_POS_P_OUT_DQ
SQZ-ASC_CAV_ANG_P_OUT_DQ
Yaw
SQZ-ASC_CAV_POS_P_OUT_DQ
SQZ-ASC_CAV_ANG_Y_OUT_DQ
Most of the improvement is seen around 1 Hz, which looks really good!

LSC
SQZ-FC_LSC_DOF2_OUT_DQ
When only comparing to the default Aug 05 03:00 UTC (BLUE) before time, we see broadband improvement almost everywhere below 3.5 Hz. When comparing to the bonus before time (Aug 2 09:23 UTC), however, it looks like the noise between 0.3-0.55 Hz is much better before. I believe this is due to lower ground motion at the time of the green before time (ndscope).

Images attached to this report
Comments related to this report
oli.patane@LIGO.ORG - 18:03, Monday 20 October 2025 (87592)

Continuation of these SQZ satamp comparisons for the ASC channels H1:ASC-AS_{A,B}_RF42_{PIT,YAW}_OUT_DQ can be found at 87591

Displaying reports 421-440 of 85514.Go to page Start 18 19 20 21 22 23 24 25 26 End